改革開放初期,《外資企業法》《中外合資經營企業法》和《中外合作經營企業法》(以下簡稱“外資三法”)在招商引資中發揮了舉足輕重的作用。但隨著我國對外開放程度不斷提高及經濟結構調整和產業轉型升級的不斷推進,“外資三法”已難以適應目前經濟發展的需要。2019年3月15日,十三屆全國人大二次會議表決通過了《中華人民共和國外商投資法》(以下簡稱《外商投資法》或“新法”),《外商投資法》將于2020年1月1日正式生效并取代“外資三法”,我國外商投資監管邁入一個嶄新時代。

《外商投資法》自2015年1月開始公開征求意見到正式出臺,歷經多次審議和修改,真可謂千呼萬喚始出來。《外商投資法》在投資促進、投資保護、投資管理和法律責任等多個方面進行了全新規定,這對促進外商投資、保護外國投資者和外資企業的合法權益,提升外資監管的便利性和監管水平將發揮重要作用。但不可否認,新法仍對少數爭議較大的問題比如VIE等采取了回避態度,需要在后續實施中出臺細則作出進一步規定。本文中,筆者將結合過去多年服務外資企業的實務經驗,對新法的主要亮點進行解讀,并對實踐操作中需要進一步明確的問題提出建議,以供大家探討。
一、新法的主要內容和亮點
新法對外商投資進行了界定,即外國的自然人、企業或者其他組織直接或者間接在中國境內進行的投資活動,包括以下四類具體情形:一是外國投資者單獨或者與其他投資者共同在中國境內設立外商投資企業;二是外國投資者取得中國境內企業的股份、股權、財產份額或者其他類似權益;三是外國投資者單獨或者與其他投資者共同在中國境內投資新建項目;四是法律、行政法規或者國務院規定的其他方式的投資。
“外資三法”并未對外商投資做詳細的規定,僅規定外商在中國境內設立外商投資企業的形式,《關于外國投資者并購境內企業的規定》及部委發布的《外國投資者對上市公司戰略投資管理辦法》規定了外商投資以并購方式的在國內展開投資的方式,新法將上述范圍進行了全面的規定。此外,新法還擴展到了外國投資者單獨或者與其他投資者共同在中國境內投資新建項目,將其他形式的合作囊括到外商投資的范圍中。
與以往的“外資三法”等法律不同,為鼓勵外國投資者來華投資,實行高水平投資自由化和便利化政策,營造穩定、透明、可預期和公平競爭的市場環境,新法設置了“投資促進”專章,主要內容包括:
1.提高外商投資政策的透明度,征求外資企業的意見和建議,制定外商有關法律、法規、規章,強化信息公開和社會監督。多年來,外國投資者一直抱怨我國制定的有關外商投資的法規和政策缺乏透明度。同時,出臺的相關法規與政策由于沒有認真征求外資企業的意見或建議,使得其在實施過程中產生諸多障礙,而且實際產生的效果也不理想。新法明確規定出臺新規與政策之前會廣泛征求外資企業的意見,如果實務中嚴格按該要求執行,這對提升我國外商投資政策的透明度和外資企業執行我國出臺的法規政策的意愿程度將產生重大影響。
2.保障外資企業平等參與市場競爭,如平等參與政府采購等,體現內外資一致的精神。實踐中,不少外資企業認為,我國政府通過補貼的方式對內資企業特別是國企進行支持,使得他們在實際市場競爭中處于不平等的地位。不可否認,過去多年確實存在上述情況,這大大削減了外國投資者和外資企業的積極性。新法將外資企業公平參加市場競爭放在極為重要的位置,這對提升內資的競爭力和營造內外資更為公平競爭的營商環境將產生重要作用。
3.加強外商投資服務,依法鼓勵和引導外商投資。一方面,政府建立為外商服務的體系,為外資企業提供投資指引。根據相關法律法規給予外資企業投資便利化措施,享受待遇。另一方面,政府優化政務服務,簡化辦事程序,提高行政效率。過去多年,我國的外商投資監管部門一直在提升外商投資便利化和服務水平方面不遺余力地作出努力。不可否認,上述方面也確實得到了很大改善。比如,最初設立外資企業需要提交可行性研究報告、資信證明等大量文件,加之相關監管部門部分服務人員對相關法律、法規與政策不太熟悉,為了避免承擔行政責任,在審核資料的過程中審核得非常嚴格且缺乏靈活性,使得設立外資企業的過程極為復雜和繁瑣,這不但增加了外國投資者設立法律實體的成本,而且給外國投資者留下了極不便利的印象,這對促進外商投資形成實質障礙。經過多年不斷改善,我國的外商投資便利化和服務水平得到了較大改善,比如現在設立外資企業可以直接在線提交申請及相關資料,商務部門與工商部門實行單一窗口審查等。但上述便利化措施仍停留在比較淺的層次上,在實質性提升外商投資便利化和服務水平方面還有很多工作要做,比如目前我國沒有政府官網可以免費向外國投資者提供外語版的外商投資法律、法規和政策文件。從全球來看,任何一個投資便利化水平高的國家,外國投資者可以很便利地獲得外語版法律、法規與政策文件。除了英語版外,還會提供其他主要外語版本,比如日語、德語等。因此,我國在外商投資便利化和服務水平方面,仍有實質方面需要提升和改善。
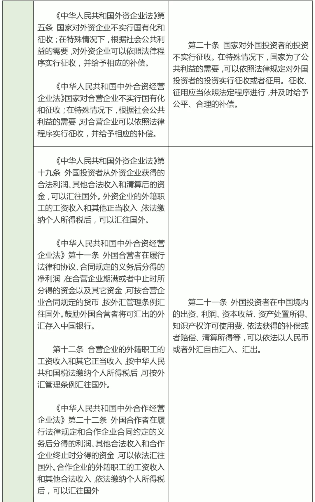
為加強對外商投資合法權益的保護,新法對實務中外國投資者和外資企業極為關注的收益與利潤的自由匯出、知識產權保護、政府承諾、行政干預、外商投訴等方面均作出明確規定,這無疑給外國投資者合法權益的保護吃了定心丸。
1.外國投資者在我國境內獲得的收益及利潤可自由匯出。新法規定,外國投資者在中國境內的出資、利潤、資本收益、資產處置所得、知識產權許可使用費、依法獲得的補償或者賠償、清算所得等,可以依法以人民幣或者外匯自由匯入、匯出。實務中,很多外國投資者都很擔心,他們在我國境內投資獲得的上述收益與利潤可能會因我國外匯監管政策而無法自由匯出境外,或者擔心我國外管部門有意設置繁瑣的程序變相限制上述收益和利潤的匯出。新法作出上述明確規定,對解除外國投資的上述疑慮至關重要。下一步,建議外管部門出臺細則對外國投資者匯出上述合法收益和利潤時的具體流程、資料清單、時間等內容作出細化規定,并在實際操作中確實讓外國投資者感受到合作收益與利潤匯出的便利性,這樣才能真正解除外國投資者的上述擔憂。
2.加強對外國投資者和外資企業的知識產權保護。新法規定,國家保護外國投資者和外商投資企業的知識產權,保護知識產權權利人和相關權利人的合法權益;對知識產權侵權行為,嚴格依法追究法律責任。行政機關及其工作人員不得利用行政手段強制轉讓技術,行政機關人員應保護外商投資者的商業秘密。實務中,知識產權和商業秘密保護一直是外國投資者和外資企業極為擔心的問題,特別是在《網絡安全法》出臺后,很多外國投資者和外資企業擔心政府機關會通過行政干預手續強制性要求外資企業提供商業秘密和轉讓技術。本次中美貿易談判,外資企業知識產權和商業科密保護便是核心一項內容,而且美國等發達國家一直在指責我國政府通過各種手續竊取外資企業的知識產權和商業秘密。在此背景下,新法明確規定行政機關及其工作人員不得利用行政手段強制外國投資者和外資企業轉讓技術和加強其商業秘密保護,更是具有獨特的意義。這對緩減外國投資者和外資企業對其知識產權保護的擔憂無疑具有重要意義。
3.政府應嚴格履行政策承諾,信守契約精神。新法規定,地方各級人民政府及其有關部門應當履行向外國投資者、外商投資企業依法作出的政策承諾以及依法訂立的各類合同。這一點是過去多年外商投資過程中外國投資者和外資企業抱怨極大的內容。不可否認,很多政府部門為了吸引外資,在招商引資階段是想法設法地招攬外國投資者進來投資,甚至有些情況下,少數政府部門違反法律法規做出政策承諾;而一旦外國投資者決定投資后,政府部門在招商引資階段的那種情況突然銳減,政府部門在招商引資合同中約定的各種政策承諾因各種原因無法兌現,對外國投資者提出的約定訴求以各種理由進行推脫;最終,使得一些外資企業項目半途中止。外國投資者一旦遭遇這種情況,肯定也會把這些負面信息傳播給其他外國投資者,從而使得很多外國投資者對我國政府的誠信度大打折扣。針對實務中存在的上述問題,新法作出明確規定,要求政府部門嚴格履行向外國投資者和外資企業作出的政策承諾及約定,這無疑是對過去多年存在的少數政府失信行為的強有力糾正。筆者對立法機關這種敢于自我糾錯的坦然和決心感到欽佩。筆者希望,實務中政府部門能嚴格執行該規定,從而挽回外國投資者和外資企業對我國政府部門的信心與信任。
4.建立外資企業投訴工作機制。新法規定,外商投資企業或者其投資者認為行政機關及其工作人員的行政行為侵犯其合法權益的,可以通過外商投資企業投訴工作機制申請協調解決。由于我國政府機關擁有較大的行政權力,在外資企業實務經營和管理過程中,他們擔心行政機關可能以利用其行政權力作出侵害外資企業合法權益的行為。為了保護外資企業和外國投資者的合法權益,如出現行政機關侵犯其合法權益的情形,可通過外商投資企業投資工作機制申請協調解決。這種機制有多方面的好處:一方面可以更便捷和有效地保護外資企業和外國投資者的合法權益;另一方面,如政府機關出現上述情況,通過該工作機制也可以更加高效地解決投訴,從而阻止其負面影響的進一步擴大,從而避免對整個政府機關的形象造成負面影響。筆者認為,該種工作機制的建立,對及時發現和解決外商投資與監管過程中政府機關可能遇到的問題意義重大。
在投資管理方面,新法做了重大的變革,主要內容如下:
一是將“外資三法”規定的以審批制為主的外商準入制度更改為負面清單限定領域禁止或審批核準,負面清單以外的領域以備案為主。
二是明確按照內外資一致的原則,對外商投資實施監督管理。外商投資企業的組織形式、組織機構及其活動準則適用我國公司法和合伙企業法等部門法,設立的外商投資企業,在新法施行后五年內可以繼續保留原企業組織形式;除另外規定外,外商投資進入許可的行業與內資審批一致;外商投資在生產經營中涉及的法律與監管,如勞工、社保、反壟斷等與內資一致。
三是建立外商投資信息報告制度、安全審查制度等,對外商信息進行監管,涉及國家安全的進行審查。
二、“外資三法”廢除后,法律實踐中的問題
“外資三法”在我國運行了近四十年,廢除“外資三法”后,外資企業在準入、運行、組織形式和合規等方面都將面臨調整,新法規定了5年的過渡期。筆者對過渡期內外資企業實施上述調整過程中可能遇到的問題梳理如下:
改革開放初期,我國還未制定公司法等配套基礎法律,為了引進外資,“外資三法”以及配套的《中外合資經營企業法實施條例》和《中外合作經營企業法實施細則》等法規對外資企業的組織形式進行了規定,規定董事會決定重大事項的設置可能參照了部分英美法系公司的組織形式,同時也是出于提高公司決策效率的考慮。目前,我國《合同法》《公司法》《合伙企業法》等基礎法律已經完備,本著內外資一致的原則和精神,新法不再對外資企業的組織形式進行約定,而是參照了我國《公司法》和《合伙企業法》的組織形式。這意味著外資企業的組織形式不再是董事會為決策機構的有限責任公司,而可根據《公司法》和《合伙企業法》成立股份有限公司、合伙企業等形式。“外資三法”對比《公司法》主要變化如下:

根據新法第42條規定,已設立的外商投資企業在本法施行后5年內可以繼續保留原企業組織形式,即根據“外資三法”設立的外資企業應在2025年1月前完成向《公司法》或《合伙企業法》規定形式的調整。若調整為公司的企業結構,則需修訂公司章程、設立股東會并重組董事會等。無論是根據《公司法》調整外資企業的架構,還是變更為合伙企業等形式,都將導致合資方開啟新一輪商業談判和博弈。
實踐中,成立中外合資或中外合作企業或其增資時,需要依照《關于中外合資經營企業注冊資本與投資總額比例的暫行規定》中的比例進行操作。但該規定是根據“外資三法”及相關行政法規制定的,若上述法律法規廢除,是否意味著取消了外商投資的注冊資本與投資總額比例,未來需要國務院或國家部委立法進一步明確。
根據《合同法》第126條規定,在我國境內履行的中外合資經營企業合同、中外合作經營企業合同、中外合作勘探開發自然資源合同適用我國法律。《民事訴訟法》第266條規定,因上述合同發生糾紛提起訴訟由中國法院管轄。但“外資三法”廢除后,是否意味著外商投資可以自由約定適用外國法律和管轄法院,需要國家對類似的法律進行進一步修改。
新法對于什么方式的投資為“間接投資”沒有做界定,而第2條第4款規定的法律、行政法規或者國務院規定的其他方式的投資也沒有進一步的解釋。但在實踐中,比如通過多層架構或者搭建協議控制的VIE架構的其他投資形式是客觀存在的,并一直處于灰色地帶,在信息披露和監管上有待規范。新法的描述給日后制定相關的行政法規留下了空間。
通過對新法亮點的解讀可以看到,《外商投資法》是在總結我國過去多年外商投資實踐經驗和不足的情況下,在我國擬實現經濟結構大調整和產業結構升級的大背景下,以及在以美國為首的歐美等發達國家強烈要求我國進一步擴大對外開放的國際環境下出臺的。新法的出臺,無論是對國內還是國際影響都極其重大。這是我國對過去多年外商投資實踐不足的坦誠糾正,是我國進一步擴大對外開放和深化改革決心的直接證明,更是我國對新時代背景下通過自我完善和加強外資監管,以營造更加公開、透明、開放、便利、合法、規范的外商投資環境的期待。當然,《外商投資法》的頒布只是走完萬里長征的第一步,新法頒布和舊法廢除后,實踐中將會迎來眾多的問題,也需要國家部委和地方政府出臺相關的配套政策、行政法規和地方性法規,以助新法的銜接和實行。盡管如此,我們應有足夠的理由和信心,去迎接已經啟幕的外商投資新時代。
附:“外資三法”與《外商投資法》的主要條款對比一覽






(作者:楊青 / 呂睿鑫)